【抗击疫情 央企行动 21】主动减免租金 协助打通供应链 加强产业链合作 中央企业携手中小企业共渡难关
发布时间:2020-02-09

       【编者按】近期,湖北省武汉市等多个地区发生新型冠状病毒感染的肺炎疫情。为深入贯彻习近平总书记重要指示精神,落实李克强总理批示要求和国务院常务会议部署,国资委党委于1月22日印发紧急通知,要求中央企业积极行动、全力以赴做好疫情防控工作。国资委网站推出“抗击疫情 央企行动”系列报道,持续跟进中央企业开展抗击疫情有关工作情况。

       新冠肺炎疫情发生后,部分中央企业遭受一定冲击。在保证自身平稳经营的同时,这些企业还主动减免商户租金,协助打通供应链,保障民生供应畅通,加强产业链合作,积极开拓线上销售服务渠道,为打赢疫情防控阻击战、维护正常经济社会秩序贡献力量。

       主动减免租金 与商户共渡难关

       华润万象城、华润万家、中粮大悦城、保利广场、招商蛇口产业园区、中化金茂览秀城……部分中央企业在商业地产等领域占据重要地位,一举一动影响着行业发展。

       减免商户15天租金,减免春节期间租金,“免税城”成为“免租城”……1月26日,保利发展商业公司迅速作出租户租金减免扶持的部署行动,为旗下22个购物中心的入驻商户,减免春节期间部分租金,用实际行动缓解商家的经营压力。保利发展作为首个提出扶持政策的国有大型企业,对行业起到了表率作用。

       华润置地1月29日宣布,减免全国各商业项目所有商户自1月25日至2月9日时间内(共计16天)的租金,涉及全国约14000个店铺。公开资料显示,截至2019年12月31日,华润置地在全国运营已开业购物中心共61个(包括万象城、万象汇、五彩城、万象天地、凤凰汇),遍布全国40座城市。截至目前,已全面关闭全国19个商业项目,但同时保证超市等涉及民生需求的店铺仍持续经营。未关闭的商业项目均大幅缩短了经营时间,将在岗员工数量减至最低。

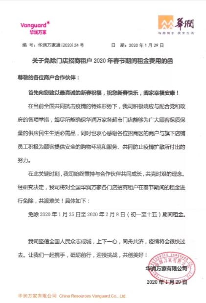
       同日,华润万家宣布,免除全国各门店招商租户在春节期间(2020年1月25日至2月8日)租金(含物业管理费),共惠及商户全国约14000家,涵盖经营面积约184万平米,减免金额约1.3亿元。

       1月29日,中粮集团旗下大悦城控股通过官微宣称,将对全国旗下13个商业项目的入驻商户酌情减免春节期间的部分租金,并根据不同地域制定具体方案,减轻商户的经营压力。

       为帮助商户走出困境,招商蛇口采取先发策略,提出减免措施。针对产业园区办公类客户,公司拟免除2020年1月31日至2月9日期间(10天)50%的租金。针对深圳区域商业项目,拟给予商户2020年1月25日至2月9日(年初一至年十六)租金减半的优惠措施。

       据不完全统计,截至2月5日,招商蛇口全国园区类项目减免方案共涉及8个城市,14个项目,1457个客户。

       蛇口网谷和南海意库园区的飞利浦、开味缘等企业表示,他们感受到了招商局作为央企的责任与担当,相信彼此携手,一定能共克时艰,战胜疫情。

       1月30日,中化集团控股在港上市公司中国金茂宣布,对旗下各商业项目(览秀城、金茂汇、J·LIFE等)所有店铺春节期间进行租金减免支持,免除2020年1月24日(大年三十)至2020年2月9日(正月十六)期间,共计17天的租金,在疫情期间与商户共渡难关。

       春节期间,中国旅游集团旗下三亚国际免税城一期适逢旺季、二期刚刚开业市场反响良好。1月26日,海南省要求暂停大型商业场所经营,27日,免税城暂停营业,并发布公告,暂停营业期间,三亚国际免税城一期、二期对商户的租金及物业费实行全免政策,持续到正式恢复营业,保障商家平稳渡过短期营业困难。

       入驻三亚国际免税城的知名书店品牌方所、国际时尚品牌FILA、宝马、儿童品牌Balabala、B-Duck、米其林品牌餐饮北莫谷、加东、黑珍珠餐饮品牌四葉等商户纷纷表示,非常感谢三亚国际免税城在关键时期给予的强力支持,这是他们在行业中获得的最切实有力的政策。

       1月31日,华侨城集团决定对旗下全国各地的商业项目实施租金优惠减免政策,与合作伙伴共渡难关。

       中国电子中电光谷通过减免旗下园区自持物业对中小微企业的部分租金和减免中小微企业部分园区服务费方式,帮助这些园区企业减少因疫情影响带来的损失。预计减免总额2000万元,2000多家园区中小微企业受惠于此政策,其中湖北省内的10个园区预计减免金额约1500万元,湖北省外的园区减免金额约500万元。

       中国铁建位于天津、贵阳、成都等地的3个商业项目作出减免2个月商户租金和物业费的决定,减免额达1100万元。同时,中国铁建所属商超、酒店已为230多家租户客商减免租金超过235万元,此举将持续到疫情结束、各租户正常上班为止。

       中国能建葛洲坝集团通过减免武汉、宜昌等地商业门面、场馆、仓库租金的形式,帮助租户渡过难关。据统计,葛洲坝集团所属房地产公司、建设公司、二公司、电力公司、路桥公司等单位租户1至2个月的租金,共计426万余元。葛洲坝房地产公司免除在宜昌、武汉400余间商业门面、4栋场馆、1处仓库2个月租金,减免金额200余万元。葛洲坝建设公司减免所辖703间门面、仓库、摊位1个月租金,减免租金102.9万元。葛洲坝二公司减免铺面167户,减免金额约56万元。葛洲坝电力公司减免小微企业商户、租赁户的租金约55.2万余元。

       业内人士评价,租金是商户的重要成本,也是商业地产等行业的主要利润来源,主动减租有效缓解了商户经营压力,增强了经营信心。

       免租不免服务 积极拓展电商渠道

       减免租金是非常时期的果断之举。一些企业为了帮扶租户渡过难关,积极尝试各种手段;一些企业积极开拓线上服务,拓展商户销售渠道,成为企业加快转型的良好契机。

       因为疫情原因,针对一些消费者无法即时享受的优惠政策,三亚国际免税城特意对诸多优惠政策延长了时限,以保障消费者的利益。

       在店面暂停营业的情况下,三亚国际免税城积极利用离岛旅客线上预订的方式为消费者提供免税商品服务,并在离岛旅客中收到良好效果。满足消费者线上购物需求,做到足不出户放心购。1月1日至30日,三亚国际免税城累计零售总额同比增长16%,其中电商销售同比增长156%。

       华润置地商业各项目灵活运用自媒体平台及多个外部平台,策划“云购物”,整合租户资源,通过微信整合信息推送、会员俱乐部微信群、朋友圈多图传播、抖音带货直播等多种方法实时“种草”,将在营店铺商品利用线上购买渠道进行全方位释放,跟进组织租户店铺线上专人客服,线下快递到家,推动无接触消费。

       另外,华润置地商业自有平台一点万象app还推出由华润置地悦年华携手微医线上抗疫义诊入口,为消费者提供远程健康协助;开设在线智能机器人心理援助服务,目前已作为“武汉心理援助小天使”协助武汉卫健委为武汉市民提供帮助。

       保利发展积极组织商户大力开拓线上服务。旗下广州保利广场联合多家商户,在粉丝群为消费者提供灵活的线上购物服务:视频选衣、在线下单、免费顺丰快递到家。联合场内超市商户,针对无法等待线上配送,急需采购的顾客,推出线上选品,线下门店免逛自取服务。鼓励消费者线上使用积分兑换民生防疫用品。

       另外,保利主动配合旗下超市商户发布特别招聘,促进业态合作互补,抱团取暖。其中,广州保利广场协助京东7Fresh超市在商场微信公众号发布招聘资讯,诚邀商场内临时歇业的餐饮、酒楼、院线员工到超市去上班。积极推广“美食外卖到家”服务,力保粮仓不掉线。组织旗下多个在营商场联合商户寻找KOL代言,并寻找本地的媒体微信公众号帮助商户免费推广,积极帮助疫情期间坚持营业的商户获得市场曝光。如广州保利时光里联合“吃喝玩乐IN广州”公众号推出外卖攻略,烟台保利MALL联合本土公众号“舌尖上的烟台”推出“你宅家不动,我送餐上门”活动等。目前,保利商业已经组织商户积极探究长期的经营扶持方案,共同快速复工。

       大悦城控股也表示,公司正积极开发线上商城,与餐饮商户携手推出安心外卖,针对受疫情影响严重的商户定制一店一铺帮扶方案。

       中电光谷推出“园区通”平台,为园区企业提供线上工作、交流及配套服务:入驻企业通过平台即可完成工作流程,满足办公需求;中小微企业可通过平台进行互动交流,帮助企业获取可远程实施的线上订单,维持企业正常运转;园区服务的各子公司通过线上平台接收和派发工单,进行员工调度,确保园区的良好环境与秩序。

       诚如华润置地商业在给租户员工的一封信所说,“上下同欲者胜,风雨同舟者兴。阴霾必定散去,万业生机勃勃。”

       协助打通供应链 合力保障供应

       有关中央企业还主动与各类企业、商户携手,积极保障民生供应畅通、货源充足、市场稳定。

       保利发展努力克服种种困难,切实保障旗下购物中心在疫情期间提供安全放心的民生服务。公司与连锁商超租户紧密协作,重点沟通,确保民生供应“不加价、不缺货、不打烊”。目前已联合号召包括盒马、7FRESH七鲜、永旺、永辉、沃尔玛在内的多家零售企业纷纷做出“三不”承诺。同时,积极号召各零售商超发挥供应链优势,加大民生类和卫生消毒类物资的采购和调配力度。除政府要求关闭的店铺外,积极保证市民的日常供应。

       南充保利MALL Le Super超市平价供应新鲜蔬菜

       为保障防控疫情期间民众基本生活物资及口罩、消毒液等防护物品的供应,华润置地商业在营项目与场内商超租户、药房租户及时沟通、紧密协作,在春节前后各类成本上涨的压力下,全力稳定价格,确保场内货物供应量,保障城市居民的生活及防护所需。在物资配送方面响应"不外出、不聚集"号召,借助国内三大线上自选配送平台开展线上无接触式民生物资供应方法,满足民生物资供应的畅通。

       中化集团所属中国金茂通过包括减租政策在内的一系列举措的同时,积极沟通、督导,确保超市等民生类商户按时开业、货源充足、物价合理、场内卫生,全力保障防疫攻坚战期间的民生问题。

       华润万家为了保证基本消费不受影响,全国三千多家门店日平均工作人数超10万人次,目前华润万家已采购口罩超1715万元,纯消毒品(水、液、酒精)2273万元,粮油米面210000万元,方便食品54700万元,常温奶122000万元,果蔬99143万元,肉蛋鱼142600万元,确保满足全国各门店的生鲜供应,为商品保供及服务需求提供坚实的保障。

       加强产业链合作 破解生产发展难题

       正值全民“战疫”关键时期,国内最大的工业品电子商务平台——中国石化易派客2月6月直接喊话医卫用品制造业界:“我有熔喷布,谁有口罩机?”这条关于征集产业链合作的信息在社交媒体广为传播。

       中国石化表示,受国务院国资委委托,中国石化要建口罩生产线,发挥生产原材料的优势。中国石化物资装备部正在寻找口罩机现货、2-3天能产成的、或一周之内能制造完成的口罩机、生产线。2月7日,中国石化易派客有关负责人告诉记者:目前已经找到几个合适厂家,疫情面前,我们和产业链携手,共克时艰。

       熔喷布是口罩中间的过滤层,具有很好的过滤性、屏蔽性、绝热性和吸油性,是生产口罩的重要原料。熔喷布和其他无纺布的原料是聚丙烯,这一化工原料主要由中国石油、中国石化提供。中国石化表示,“我们需要口罩机。您若有富余、可用的设备,可转让给我们,我们将协调生产、增产口罩。我们有熔喷布,您若缺此原料,我们可运输上门。增产的口罩,我们可全部收购支持湖北抗疫一线,也可支持企业所在的地方防疫抗疫。”产业链上下游的合作对接、相互支援,既能逐步缓解口罩等医疗物资供应不足的问题,也帮助一批中小企业找到新的订单。

       值得一提的是,针对疫情防治中用到的口罩、注射器等聚丙烯化工产品原料,中国石化及时调整生产计划,目前已向市场投放聚丙烯等医卫原料1.5万吨,预计2月还将继续向各大医卫材料客户保供生产原料约8万吨。1、2月安排医用牌号合成树脂16万吨,同比增产4.5万吨,为下游企业做好供应,千方百计做好疫情防控物资保障工作。连日来,广州石化紧急转产无纺布均聚聚丙烯,截至2月5日,已生产逾千吨。目前,产品已陆续销往下游厂家,以满足医用市场的原材料需求。此外,福建联合石化5天内紧急排产的3000吨聚丙烯无纺布原料已全部生产完毕,可满足福建及周边市场的口罩原材料供应。首批30吨原材料已于6日出库运往厦门的无纺布生产企业。

       日前,国家电网出台多项举措全力恢复建设,积极推进在建重点工程建设,全面复工青海-河南、雅中-江西±800千伏特高压直流,张北柔性直流,蒙西-晋中、张北-雄安1000千伏特高压交流等一批重大项目建设,总建设规模713亿元,全力带动上下游产业复工复产。国家电网还将加快组织物资招标采购,利用线上发标、异地评审等措施,加快已招标项目开评标工作,2月完成开评标项目28个,采购规模约196.42亿元;再发布招标公告项目23个,3月完成相关招标采购工作。他们还强化产业链金融服务保障:通过信托、资产证券化、保理等方式,多措并举为上游企业提供应收账款融资服务;全面推广电e贷、电e票业务,为下游用电客户在线提供低成本金融服务,着力缓解关联中小微企业融资问题;大力推行保险替代保证金,减少资金占用,为供应商企业减负。

       中国电子旗下深科技是金士顿、希捷、西部数据等行业巨头的重要供应商,为金士顿在中国大陆提供动态存储芯片封装和测试服务,是金士顿DDR4产品的主力封测服务商,为希捷独家供应硬盘磁头,为西部数据供应50%左右的盘片,还为国家存储器项目提供国产化替代芯片封测业务。由于该业务行业的特殊性,公司一旦停产将会对全球行业市场产生重大影响。疫情面前,深科技在春节期间持续生产,及时与供应商取得联系,自行派车到供应商库房直接取货,解决缺料问题,确保疫情防控到位的前提下最大限度维持生产经营持续不间断,满足市场需求,尽全力保证全球产业链的安全稳定。

       中电光谷加大对园区中小微企业的金融支持力度,决定在抗疫期间增加提供1亿元股权投资和园区企业小额贷款预算,投资支持园区中具有成长潜力和发展前景但目前因疫情陷入困境的中小微企业,特别是与抗疫直接相关的健康医疗及大数据服务类企业;并通过下属专业公司配合各合作银行提供园区中小企业贷款担保等普惠金融服务,多种金融支持方式切实帮助中小微企业渡过难关。(国资报告记者 饶恒)

地址:北京市海淀区知春路20号 中国医药大厦

邮编:100191

电话:86-10-82287727

传真:86-10-62033332

【抗击疫情 央企行动 21】主动减免租金 协助打通供应链 加强产业链合作 中央企业携手中小企业共渡难关
发布时间:2020-02-09

       【编者按】近期,湖北省武汉市等多个地区发生新型冠状病毒感染的肺炎疫情。为深入贯彻习近平总书记重要指示精神,落实李克强总理批示要求和国务院常务会议部署,国资委党委于1月22日印发紧急通知,要求中央企业积极行动、全力以赴做好疫情防控工作。国资委网站推出“抗击疫情 央企行动”系列报道,持续跟进中央企业开展抗击疫情有关工作情况。

       新冠肺炎疫情发生后,部分中央企业遭受一定冲击。在保证自身平稳经营的同时,这些企业还主动减免商户租金,协助打通供应链,保障民生供应畅通,加强产业链合作,积极开拓线上销售服务渠道,为打赢疫情防控阻击战、维护正常经济社会秩序贡献力量。

       主动减免租金 与商户共渡难关

       华润万象城、华润万家、中粮大悦城、保利广场、招商蛇口产业园区、中化金茂览秀城……部分中央企业在商业地产等领域占据重要地位,一举一动影响着行业发展。

       减免商户15天租金,减免春节期间租金,“免税城”成为“免租城”……1月26日,保利发展商业公司迅速作出租户租金减免扶持的部署行动,为旗下22个购物中心的入驻商户,减免春节期间部分租金,用实际行动缓解商家的经营压力。保利发展作为首个提出扶持政策的国有大型企业,对行业起到了表率作用。

       华润置地1月29日宣布,减免全国各商业项目所有商户自1月25日至2月9日时间内(共计16天)的租金,涉及全国约14000个店铺。公开资料显示,截至2019年12月31日,华润置地在全国运营已开业购物中心共61个(包括万象城、万象汇、五彩城、万象天地、凤凰汇),遍布全国40座城市。截至目前,已全面关闭全国19个商业项目,但同时保证超市等涉及民生需求的店铺仍持续经营。未关闭的商业项目均大幅缩短了经营时间,将在岗员工数量减至最低。

       同日,华润万家宣布,免除全国各门店招商租户在春节期间(2020年1月25日至2月8日)租金(含物业管理费),共惠及商户全国约14000家,涵盖经营面积约184万平米,减免金额约1.3亿元。

       1月29日,中粮集团旗下大悦城控股通过官微宣称,将对全国旗下13个商业项目的入驻商户酌情减免春节期间的部分租金,并根据不同地域制定具体方案,减轻商户的经营压力。

       为帮助商户走出困境,招商蛇口采取先发策略,提出减免措施。针对产业园区办公类客户,公司拟免除2020年1月31日至2月9日期间(10天)50%的租金。针对深圳区域商业项目,拟给予商户2020年1月25日至2月9日(年初一至年十六)租金减半的优惠措施。

       据不完全统计,截至2月5日,招商蛇口全国园区类项目减免方案共涉及8个城市,14个项目,1457个客户。

       蛇口网谷和南海意库园区的飞利浦、开味缘等企业表示,他们感受到了招商局作为央企的责任与担当,相信彼此携手,一定能共克时艰,战胜疫情。

       1月30日,中化集团控股在港上市公司中国金茂宣布,对旗下各商业项目(览秀城、金茂汇、J·LIFE等)所有店铺春节期间进行租金减免支持,免除2020年1月24日(大年三十)至2020年2月9日(正月十六)期间,共计17天的租金,在疫情期间与商户共渡难关。

       春节期间,中国旅游集团旗下三亚国际免税城一期适逢旺季、二期刚刚开业市场反响良好。1月26日,海南省要求暂停大型商业场所经营,27日,免税城暂停营业,并发布公告,暂停营业期间,三亚国际免税城一期、二期对商户的租金及物业费实行全免政策,持续到正式恢复营业,保障商家平稳渡过短期营业困难。

       入驻三亚国际免税城的知名书店品牌方所、国际时尚品牌FILA、宝马、儿童品牌Balabala、B-Duck、米其林品牌餐饮北莫谷、加东、黑珍珠餐饮品牌四葉等商户纷纷表示,非常感谢三亚国际免税城在关键时期给予的强力支持,这是他们在行业中获得的最切实有力的政策。

       1月31日,华侨城集团决定对旗下全国各地的商业项目实施租金优惠减免政策,与合作伙伴共渡难关。

       中国电子中电光谷通过减免旗下园区自持物业对中小微企业的部分租金和减免中小微企业部分园区服务费方式,帮助这些园区企业减少因疫情影响带来的损失。预计减免总额2000万元,2000多家园区中小微企业受惠于此政策,其中湖北省内的10个园区预计减免金额约1500万元,湖北省外的园区减免金额约500万元。

       中国铁建位于天津、贵阳、成都等地的3个商业项目作出减免2个月商户租金和物业费的决定,减免额达1100万元。同时,中国铁建所属商超、酒店已为230多家租户客商减免租金超过235万元,此举将持续到疫情结束、各租户正常上班为止。

       中国能建葛洲坝集团通过减免武汉、宜昌等地商业门面、场馆、仓库租金的形式,帮助租户渡过难关。据统计,葛洲坝集团所属房地产公司、建设公司、二公司、电力公司、路桥公司等单位租户1至2个月的租金,共计426万余元。葛洲坝房地产公司免除在宜昌、武汉400余间商业门面、4栋场馆、1处仓库2个月租金,减免金额200余万元。葛洲坝建设公司减免所辖703间门面、仓库、摊位1个月租金,减免租金102.9万元。葛洲坝二公司减免铺面167户,减免金额约56万元。葛洲坝电力公司减免小微企业商户、租赁户的租金约55.2万余元。

       业内人士评价,租金是商户的重要成本,也是商业地产等行业的主要利润来源,主动减租有效缓解了商户经营压力,增强了经营信心。

       免租不免服务 积极拓展电商渠道

       减免租金是非常时期的果断之举。一些企业为了帮扶租户渡过难关,积极尝试各种手段;一些企业积极开拓线上服务,拓展商户销售渠道,成为企业加快转型的良好契机。

       因为疫情原因,针对一些消费者无法即时享受的优惠政策,三亚国际免税城特意对诸多优惠政策延长了时限,以保障消费者的利益。

       在店面暂停营业的情况下,三亚国际免税城积极利用离岛旅客线上预订的方式为消费者提供免税商品服务,并在离岛旅客中收到良好效果。满足消费者线上购物需求,做到足不出户放心购。1月1日至30日,三亚国际免税城累计零售总额同比增长16%,其中电商销售同比增长156%。

       华润置地商业各项目灵活运用自媒体平台及多个外部平台,策划“云购物”,整合租户资源,通过微信整合信息推送、会员俱乐部微信群、朋友圈多图传播、抖音带货直播等多种方法实时“种草”,将在营店铺商品利用线上购买渠道进行全方位释放,跟进组织租户店铺线上专人客服,线下快递到家,推动无接触消费。

       另外,华润置地商业自有平台一点万象app还推出由华润置地悦年华携手微医线上抗疫义诊入口,为消费者提供远程健康协助;开设在线智能机器人心理援助服务,目前已作为“武汉心理援助小天使”协助武汉卫健委为武汉市民提供帮助。

       保利发展积极组织商户大力开拓线上服务。旗下广州保利广场联合多家商户,在粉丝群为消费者提供灵活的线上购物服务:视频选衣、在线下单、免费顺丰快递到家。联合场内超市商户,针对无法等待线上配送,急需采购的顾客,推出线上选品,线下门店免逛自取服务。鼓励消费者线上使用积分兑换民生防疫用品。

       另外,保利主动配合旗下超市商户发布特别招聘,促进业态合作互补,抱团取暖。其中,广州保利广场协助京东7Fresh超市在商场微信公众号发布招聘资讯,诚邀商场内临时歇业的餐饮、酒楼、院线员工到超市去上班。积极推广“美食外卖到家”服务,力保粮仓不掉线。组织旗下多个在营商场联合商户寻找KOL代言,并寻找本地的媒体微信公众号帮助商户免费推广,积极帮助疫情期间坚持营业的商户获得市场曝光。如广州保利时光里联合“吃喝玩乐IN广州”公众号推出外卖攻略,烟台保利MALL联合本土公众号“舌尖上的烟台”推出“你宅家不动,我送餐上门”活动等。目前,保利商业已经组织商户积极探究长期的经营扶持方案,共同快速复工。

       大悦城控股也表示,公司正积极开发线上商城,与餐饮商户携手推出安心外卖,针对受疫情影响严重的商户定制一店一铺帮扶方案。

       中电光谷推出“园区通”平台,为园区企业提供线上工作、交流及配套服务:入驻企业通过平台即可完成工作流程,满足办公需求;中小微企业可通过平台进行互动交流,帮助企业获取可远程实施的线上订单,维持企业正常运转;园区服务的各子公司通过线上平台接收和派发工单,进行员工调度,确保园区的良好环境与秩序。

       诚如华润置地商业在给租户员工的一封信所说,“上下同欲者胜,风雨同舟者兴。阴霾必定散去,万业生机勃勃。”

       协助打通供应链 合力保障供应

       有关中央企业还主动与各类企业、商户携手,积极保障民生供应畅通、货源充足、市场稳定。

       保利发展努力克服种种困难,切实保障旗下购物中心在疫情期间提供安全放心的民生服务。公司与连锁商超租户紧密协作,重点沟通,确保民生供应“不加价、不缺货、不打烊”。目前已联合号召包括盒马、7FRESH七鲜、永旺、永辉、沃尔玛在内的多家零售企业纷纷做出“三不”承诺。同时,积极号召各零售商超发挥供应链优势,加大民生类和卫生消毒类物资的采购和调配力度。除政府要求关闭的店铺外,积极保证市民的日常供应。

       南充保利MALL Le Super超市平价供应新鲜蔬菜

       为保障防控疫情期间民众基本生活物资及口罩、消毒液等防护物品的供应,华润置地商业在营项目与场内商超租户、药房租户及时沟通、紧密协作,在春节前后各类成本上涨的压力下,全力稳定价格,确保场内货物供应量,保障城市居民的生活及防护所需。在物资配送方面响应"不外出、不聚集"号召,借助国内三大线上自选配送平台开展线上无接触式民生物资供应方法,满足民生物资供应的畅通。

       中化集团所属中国金茂通过包括减租政策在内的一系列举措的同时,积极沟通、督导,确保超市等民生类商户按时开业、货源充足、物价合理、场内卫生,全力保障防疫攻坚战期间的民生问题。

       华润万家为了保证基本消费不受影响,全国三千多家门店日平均工作人数超10万人次,目前华润万家已采购口罩超1715万元,纯消毒品(水、液、酒精)2273万元,粮油米面210000万元,方便食品54700万元,常温奶122000万元,果蔬99143万元,肉蛋鱼142600万元,确保满足全国各门店的生鲜供应,为商品保供及服务需求提供坚实的保障。

       加强产业链合作 破解生产发展难题

       正值全民“战疫”关键时期,国内最大的工业品电子商务平台——中国石化易派客2月6月直接喊话医卫用品制造业界:“我有熔喷布,谁有口罩机?”这条关于征集产业链合作的信息在社交媒体广为传播。

       中国石化表示,受国务院国资委委托,中国石化要建口罩生产线,发挥生产原材料的优势。中国石化物资装备部正在寻找口罩机现货、2-3天能产成的、或一周之内能制造完成的口罩机、生产线。2月7日,中国石化易派客有关负责人告诉记者:目前已经找到几个合适厂家,疫情面前,我们和产业链携手,共克时艰。

       熔喷布是口罩中间的过滤层,具有很好的过滤性、屏蔽性、绝热性和吸油性,是生产口罩的重要原料。熔喷布和其他无纺布的原料是聚丙烯,这一化工原料主要由中国石油、中国石化提供。中国石化表示,“我们需要口罩机。您若有富余、可用的设备,可转让给我们,我们将协调生产、增产口罩。我们有熔喷布,您若缺此原料,我们可运输上门。增产的口罩,我们可全部收购支持湖北抗疫一线,也可支持企业所在的地方防疫抗疫。”产业链上下游的合作对接、相互支援,既能逐步缓解口罩等医疗物资供应不足的问题,也帮助一批中小企业找到新的订单。

       值得一提的是,针对疫情防治中用到的口罩、注射器等聚丙烯化工产品原料,中国石化及时调整生产计划,目前已向市场投放聚丙烯等医卫原料1.5万吨,预计2月还将继续向各大医卫材料客户保供生产原料约8万吨。1、2月安排医用牌号合成树脂16万吨,同比增产4.5万吨,为下游企业做好供应,千方百计做好疫情防控物资保障工作。连日来,广州石化紧急转产无纺布均聚聚丙烯,截至2月5日,已生产逾千吨。目前,产品已陆续销往下游厂家,以满足医用市场的原材料需求。此外,福建联合石化5天内紧急排产的3000吨聚丙烯无纺布原料已全部生产完毕,可满足福建及周边市场的口罩原材料供应。首批30吨原材料已于6日出库运往厦门的无纺布生产企业。

       日前,国家电网出台多项举措全力恢复建设,积极推进在建重点工程建设,全面复工青海-河南、雅中-江西±800千伏特高压直流,张北柔性直流,蒙西-晋中、张北-雄安1000千伏特高压交流等一批重大项目建设,总建设规模713亿元,全力带动上下游产业复工复产。国家电网还将加快组织物资招标采购,利用线上发标、异地评审等措施,加快已招标项目开评标工作,2月完成开评标项目28个,采购规模约196.42亿元;再发布招标公告项目23个,3月完成相关招标采购工作。他们还强化产业链金融服务保障:通过信托、资产证券化、保理等方式,多措并举为上游企业提供应收账款融资服务;全面推广电e贷、电e票业务,为下游用电客户在线提供低成本金融服务,着力缓解关联中小微企业融资问题;大力推行保险替代保证金,减少资金占用,为供应商企业减负。

       中国电子旗下深科技是金士顿、希捷、西部数据等行业巨头的重要供应商,为金士顿在中国大陆提供动态存储芯片封装和测试服务,是金士顿DDR4产品的主力封测服务商,为希捷独家供应硬盘磁头,为西部数据供应50%左右的盘片,还为国家存储器项目提供国产化替代芯片封测业务。由于该业务行业的特殊性,公司一旦停产将会对全球行业市场产生重大影响。疫情面前,深科技在春节期间持续生产,及时与供应商取得联系,自行派车到供应商库房直接取货,解决缺料问题,确保疫情防控到位的前提下最大限度维持生产经营持续不间断,满足市场需求,尽全力保证全球产业链的安全稳定。

       中电光谷加大对园区中小微企业的金融支持力度,决定在抗疫期间增加提供1亿元股权投资和园区企业小额贷款预算,投资支持园区中具有成长潜力和发展前景但目前因疫情陷入困境的中小微企业,特别是与抗疫直接相关的健康医疗及大数据服务类企业;并通过下属专业公司配合各合作银行提供园区中小企业贷款担保等普惠金融服务,多种金融支持方式切实帮助中小微企业渡过难关。(国资报告记者 饶恒)

地址:北京市海淀区知春路20号 中国医药大厦

邮编:100191 电话:86-10-82287727

传真:86-10-62033332